Abstract
Mutations in CSF3R, the growth factor receptor that signals to drive neutrophil production, are commonly found in Chronic Neutrophilic Leukemia (CNL). There are two main types of CSF3R mutations in CNL: membrane-proximal point mutations and cytoplasmic truncating mutations. The membrane proximal point mutations-notably T618I-are the most common in CNL. These point mutations lead to the loss of glycosylation sites, causing ligand-independent dimerization of the receptor and enhanced activation of downstream signaling pathways. Previously, these glycan-altering mutations were thought to reside in a relatively restricted region near the membrane spanning 610-618 that contains an N-linked glycosylation site and three putative O-linked glycosylation sites.
A 55-year old man presented with a WBC of 50,000 and a predominant neutrophilia with 84% neutrophils and bands and no immature cells. A bone marrow examination showed a markedly hypercellular bone marrow exhibiting myeloid-predominant maturing trilineage hematopoiesis with left-shifted myeloid maturation, mild megakaryocytic atypia (small, hypolobated forms), mild reticulin fibrosis (grade 1 of 3). He had multi-station small volume lymphadenopathy and a spleen that measured 16.6 cm craniocaudally. The findings were most consistent with chronic neutrophilic leukemia.
Targeted NGS analysis revealed three mutations in CSF3R: Q739* (VAF 26%), Q741* (VAF 24%) and N579Y (VAF 52%). ASXL1 G646fs (38% VAF) and ETNK1 H243Q (VAF 12%) mutations were also present. The truncating mutations in CSF3R were reported as pathogenic, but the N579Y mutation was listed as a variant of uncertain significance. When truncating mutations occur in CNL, they most frequently occur alongside an activating point mutation. This, combined with the knowledge that N579 was previously mapped as a site of receptor glycosylation prompted us to assess the oncogenicity of this variant.
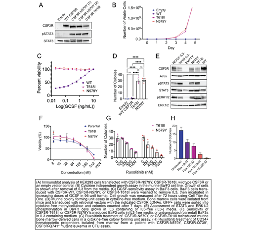
We undertook several parallel approaches to characterize this variant. First, a cytokine independent growth assay was performed in Ba/F3 cells. The CSF3R N579Y variant allowed these cells to proliferate in the absence of cytokine support, similarly to the well characterized CSF3R T618I variant. Furthermore, it enabled growth independent from the ligand for CSF3R (GCSF), indicating that this mutation likely also confers ligand-independent dimerization. In an orthogonal approach, we found that CSF3R N579Y enables primary murine hematopoietic cells to grow in cytokine-free methylcellulose to a similar extent as CSF3R T618I.
To understand the downstream consequences of receptor activation we undertook immunoblot analysis and discovered that CSF3R N579Y robustly enhances JAK/STAT and MAPK signaling downstream of the receptor. Because of the know activation of JAK by CSF3R mutations, a JAK1/2 inhibitor (ruxolitinib) has been under investigation for treatment of CSF3R-mutant CNL. We find that CSF3R N579Y confers sensitivity to ruxolitinib in both Ba/F3 cells and murine colony forming unit assays. Furthermore, ruxolitinib inhibited colony formation of CD34 positive cells isolated from a bone marrow aspirate from the patient whose leukemia harbored CSF3R N579Y, CSF3R Q739* and CSF3R Q741* mutations. Collectively, our data suggests that N579Y is a pathogenic and potentially actionable variant and that N-linked glycosylation outside of the membrane-proximal region is necessary to maintain the receptor in an inactive state.
Sanz-Altamira: Kura Oncology: Consultancy. DeAngelo: Autolus: Consultancy; Forty-Seven: Consultancy; Incyte: Consultancy; Jazz: Consultancy; Novartis: Consultancy, Research Funding; Pfizer: Consultancy; Servier: Consultancy; Takeda: Consultancy; Abbvie: Research Funding; Blueprint: Research Funding; Amgen: Consultancy; Agios: Consultancy; Glycomimetrics: Research Funding. Maxson: Ionis Pharmaceuticals: Membership on an entity's Board of Directors or advisory committees.

This feature is available to Subscribers Only
Sign In or Create an Account Close Modal